Видеопримеры работы скриптов пользователей

Базы данных, интересные проекты и скрипты, предоставленные пользователями E3.series.

Модератор: danky

Правила форума
На корневой ветке форума свободный доступ без регистрации!
-----------------------------------------------
Уважаемые пользователи!
Техническая поддержка по данной ветке форума компанией ПОИНТ не оказывается.

Для получения поддержки по скриптам и решениям самих пользователей связывайтесь с авторами.
Аватара пользователя
Алексей Бурайкин
Знаток
Сообщения: 637
Зарегистрирован: 16 июл 2009, 10:17
Город: Ростов-на-Дону, Санкт Петербург
Контактная информация:

Re: Видеопримеры работы скриптов пользователей

Сообщение Алексей Бурайкин » 30 сен 2014, 15:10

EgorNedopekin писал(а):
Алексей Бурайкин писал(а):Скрипт для генерации угловой спецификации по выделенным в дереве проекта листам
где можно скачать данный скрипт?
Данная тема создана для показа возможностей разработок пользователей. Выкладывать или не выкладывать сами модули - это решение остается за автором (или ограничивается политикой нераспространения организации в которой он работает).

Обозначенный вами модуль недоступен для скачивания на этом форуме.
С уважением, Бурайкин Алексей.
Разработчик кастомных решений
E-mail: alex.buraykin@gmail.com

Аватара пользователя
Денис Семенов
Знаток
Сообщения: 813
Зарегистрирован: 07 июл 2008, 18:34

Re: Видеопримеры работы скриптов пользователей

Сообщение Денис Семенов » 26 авг 2015, 12:23

Видео “Генератор Схемы Внешних Проводок v2 ТЕСТ»

Доброго дня,
В данный момент идет разработка Генератора Схемы Внешних проводок второй версии. Пока есть тестовый вариант, много функций будет ещё добавлено, в том числе касающихся оформления СВП.
Это будет модуль разработанный Компанией ПОИНТ для отечественных пользователей.

Вкратце, суть работы - построение СВП по структурной схеме связей (конфигурации). При этом, в отличии от первой версии генератора СВП, он не использует для построения кабельных соединений Фрагменты схем, что дает автоматизацию работы с соединительными коробками.

Мы были бы очень признательны, если уже сейчас появятся вопросы и пожелания по увиденному…

ПС
Там всего 5 минут видео :)
Вложения
SVPgenV2_beta.avi
(41.26 МБ) 6242 скачивания
E3.Series, Санкт-Петербург

Аватара пользователя
danky
Администратор
Сообщения: 1156
Зарегистрирован: 29 дек 2008, 17:16
Город: Москва

Видеопримеры работы скриптов пользователей

Сообщение danky » 16 июн 2016, 18:30

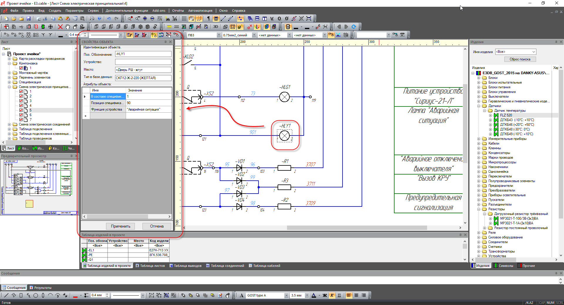
Окно свойств в E3.series по аналогии с окном свойств AutoCAD
Это специальный плагин для показа или изменения свойств объекта (пока изделия) любого выделенного символа на листе - плагин активно развивается...
16-06-2016 18-13-28.jpg
Окно свойств.zip
"E3.Video"
(1.57 МБ) 2586 скачиваний
С уважением, Данил...

gefest99
Знаток
Сообщения: 122
Зарегистрирован: 03 авг 2009, 16:13
Город: Запорожье

Re: Видеопримеры работы скриптов пользователей

Сообщение gefest99 » 30 авг 2017, 14:44

Связь E3.series и 1С Предприятие (Складской учет)

Изображение


Хочу показать как у нас реализована программная связка двух продуктов, обеспечивающая некоторую часть единой системы документооборота предприятия.

Для этой цели Справочник "Номенклатура" 1С и БД изделий E3.series связаны, синхронизированы такие текстовые поля как Наименование, Класс, Номер изделия, Единицы измерения.

В связке 2 основных модуля :
1. Автоматизированая передача из E3.series в 1C "Заявок за закупку" оборудования (перечень обеспечивающий приход на склад позиций в привязке к участку проектирования), а также "Заявок на монтаж" (перечень обеспечивающий списание со склада позиций в привязке к участку монтажа (в E3.series - "Место")) оборудования.
Заявки из Е3 в 1С.rar
(6.75 МБ) 2238 скачиваний
2. Автоматизированная передача из 1С в E3.series и отображение в режиме проекта в дереве БД E3.series информации о наличии на складе (складах) предприятия тех или иных позиций оборудования
Наличие на складе из 1С в Е3.rar
(6.77 МБ) 2015 скачиваний
В примере показано отображение в дереве БД наличие позиций на одном из складов предприятия. Аналогичные атрибуты созданы для каждого из складов и для суммарного наличия на всех складах.

Аватара пользователя
SHAMAN
Знаток
Сообщения: 518
Зарегистрирован: 09 ноя 2010, 11:07
Город: Москва

Re: Видеопримеры работы скриптов пользователей

Сообщение SHAMAN » 31 авг 2017, 09:52

ЗАЯВКИ повреждены

gefest99
Знаток
Сообщения: 122
Зарегистрирован: 03 авг 2009, 16:13
Город: Запорожье

Re: Видеопримеры работы скриптов пользователей

Сообщение gefest99 » 31 авг 2017, 14:07

Спасибо, действительно какая-то проблема. Снял новые 2, более подробных видеоролика иллюстрирующих передачу заявок между 1С и E3.series.

Краткие пояснения к роликам.

Первый ролик показывает получение заявки на закупку оборудования из Е3.series (проектировщики её называют калькуляцией проекта), в самом Excel выполняются манипуляции согласно техзадания от электроконструкторского отдела. Суть их в дополнителных проверках правильности включенного в перечни оборудования. Там же вручную назначается и ЗИП (по пожеланиям заказчика) Далее это передается с помощью файла Excel в 1С. Спецификация показана для уточнения того факта, что в "Калькуляцию" и в Спецификацию попадает одна и та же информация, по-разному представленная
ЗАЯВКИ - получение из Е3series.rar
(23.71 МБ) 1921 скачивание

На втором ролике показана загрузка информации непосредственно в 1С. Предполагается что из каждого листа получается отдельный документ 1С. Структура файла Excel следующая -
Есть лист с полным перечнем закупки, по которому будет осуществляться приход на склад. Возможно, пользователь 1С позже его разделит на части по контрагентам, у которых закупается оборудование.
Листы по категории место (+*S) - части из перечня закупки, которые предполагают списание со склада в момент выдачи изделий на монтаж шкафов управления.
Лист по месту предполагает списание со склада в момент выдачи изделий на монтаж на объекте (изделия по месту, кабельные трассы, лотки, промежуточные клеммники и т.д.)
По листу ЗИП - списание в момент отгрузки на склад заказчика.
Файл обрабатывается построчно, в видеоролике показано что могут быть различные ситуации при обработке файла - изделие найдено в Справочнике, не найдено, и найдено но текстовые атрибуты отличаются.
В случае если изделия нет в Справочнике, предлагается сразу его добавить
В случае различия текстовых атрибутов можно сразу их изменить, кроме атрибута Единицы измерения.
Если пользователь хотя бы по одной позиции отказался синхронизировать текст, либо единицы измерения отличны, либо какие-то данные не указаны, документ по данному конкретному листу в 1С не создается. (В примере не создался лист ЗИП)
ЗАЯВКИ - загрузка в 1С.rar
(15.74 МБ) 2125 скачиваний
Итого есть общая заявка на поступление и сразу к ней несколько заявок на списание по частям

gefest99
Знаток
Сообщения: 122
Зарегистрирован: 03 авг 2009, 16:13
Город: Запорожье

Re: Видеопримеры работы скриптов пользователей

Сообщение gefest99 » 01 сен 2017, 14:07

Связь E3.series и Siemens SIMATIC Manager

Изображение

Ещё один участок документооборота предприятия – взаимодействие E3.series с SIEMENS Simatic Manager.
На начальном этапе мы передавали из проекта E3.series только символьную информацию каналов ввода-вывода. На следующем этапе появилась программная связка двух ПО, использующая 2 API – E3.series и SIMATIC.
В видео кратко показаны 2 этапа взаимодействия. На первом из проекта E3.series в SIMATIC передается конфигурация контроллерной стойки (либо периферийной стойки расширения - неважно), и инженер-программист может сразу же приступать к её конфигурации и программированию без необходимости “набивать вручную” набор железа стойки. Вторым этапом является обратный импорт информации о настройках модулей (например, модули аналогового ввода бывают с настройкой напряжение\ ток \ сопротивление, коммуникационные процессоры имеют сетевой адрес и прочие настройки, и т.д.) и информации об адресах каналов ввода-вывода уже после настройки в родном ПО контроллера. Таким образом используются все сильные стороны как E3.series ( в котором контроллер и модули ввода-вывода представлены в максимально удобном виде для инженера-электрика (электрические схемы) и инженера АСУ ТП (ФСА)), так и SIMATIC Manager (ПО инженера-программиста, в котором используются все встроенные перекрестные проверки, гарантирующие работоспособность стойки с конкретным набором параметров и адресов)

Аватара пользователя
danky
Администратор
Сообщения: 1156
Зарегистрирован: 29 дек 2008, 17:16
Город: Москва

Видеопримеры работы скриптов пользователей

Сообщение danky » 09 ноя 2017, 12:04

С уважением, Данил...

dmitry25
Сообщения: 1
Зарегистрирован: 09 авг 2018, 09:41
Город: Самара

Re: Видеопримеры работы скриптов пользователей

Сообщение dmitry25 » 14 авг 2018, 08:32

gefest99 писал(а):Связь E3.series и Siemens SIMATIC Manager

Изображение

Ещё один участок документооборота предприятия – взаимодействие E3.series с SIEMENS Simatic Manager.
На начальном этапе мы передавали из проекта E3.series только символьную информацию каналов ввода-вывода. На следующем этапе появилась программная связка двух ПО, использующая 2 API – E3.series и SIMATIC.
В видео кратко показаны 2 этапа взаимодействия. На первом из проекта E3.series в SIMATIC передается конфигурация контроллерной стойки (либо периферийной стойки расширения - неважно), и инженер-программист может сразу же приступать к её конфигурации и программированию без необходимости “набивать вручную” набор железа стойки. Вторым этапом является обратный импорт информации о настройках модулей (например, модули аналогового ввода бывают с настройкой напряжение\ ток \ сопротивление, коммуникационные процессоры имеют сетевой адрес и прочие настройки, и т.д.) и информации об адресах каналов ввода-вывода уже после настройки в родном ПО контроллера. Таким образом используются все сильные стороны как E3.series ( в котором контроллер и модули ввода-вывода представлены в максимально удобном виде для инженера-электрика (электрические схемы) и инженера АСУ ТП (ФСА)), так и SIMATIC Manager (ПО инженера-программиста, в котором используются все встроенные перекрестные проверки, гарантирующие работоспособность стойки с конкретным набором параметров и адресов)
Двусторонний обмен данными E3.series - SIMATIC Manager.rar

Если передача данных идет через API, то получается, что для импорт/экспорта конфигурации необходимо иметь на одном компьютере установленные E3 и Step7? Обычно один из них установлен у программиста, а другой - у проектировщика.
Нет ли способа делать это через файлы конфигурации?

gefest99
Знаток
Сообщения: 122
Зарегистрирован: 03 авг 2009, 16:13
Город: Запорожье

Re: Видеопримеры работы скриптов пользователей

Сообщение gefest99 » 29 авг 2018, 09:29

dmitry25 писал(а): Если передача данных идет через API, то получается, что для импорт/экспорта конфигурации необходимо иметь на одном компьютере установленные E3 и Step7? Обычно один из них установлен у программиста, а другой - у проектировщика.
Нет ли способа делать это через файлы конфигурации?
Добрый день, Дмитрий, да, вы правы, на данный момент обмен информацией реализован также и через хранимый в сетевом ресурсе XML-файл. Это потребовало относительно небольших усилий т.к. изначально импорт "из" и экспорт "в" были реализованы модульно.

Ответить

Вернуться в «РАЗРАБОТКИ ПОЛЬЗОВАТЕЛЕЙ»